Modern · Sicher · Skalierbar

SP‑Intelligence
Kanzlei‑Intelligenz mit KI – heute und morgen

Eine klare Roadmap für digitale Exzellenz: Prozesse verstehen, digitalisieren, automatisieren und mit KI multiplizieren.

Jetzt entdecken →
Visualisierung: Warum SP‑Flow?

Die Entwicklung in der Kanzlei

Unser Verbesserungsprozess ist einfach – und wirkungsvoll:

🔍 Tägliche Aufgaben analysieren

Wiederkehrende Tätigkeiten und Engpässe identifizieren.

💻 Aufgaben digitalisieren

Informationsflüsse und Arbeitsschritte in digitale Workflows überführen.

🤖 Wo möglich automatisieren

Routinen durch smarte Automatisierung beschleunigen.

🧠 KI gezielt einsetzen

Künstliche Intelligenz nutzen, um Qualität und Tempo weiter zu steigern.

⚙️ SP‑Flow sp-legal.de ↗

SP‑Flow ist unser Instrument, um die täglichen Arbeitsprozesse konsequent zu digitalisieren und zu standardisieren.

Warum SP‑Flow?

Klarer Mehrwert im Alltag – standardisiert, messbar, nah am Mandanten:

  • Workflows
  • Vereinheitlichung der Arbeitsmethoden in verschiedenen Projekten
  • Mehr Verbindung zu den Mandanten (E‑Mails, Zugänge)
  • Rechnungen erstellen
  • Rechnungen & Protokolle an die HUK senden

🔗 Schnittstellen mit SP‑Flow

Nahtlose Anbindung an Systeme und Dienste – für einen durchgängigen Informationsfluss.

Schnittstellen von SP‑Flow – Integrationsübersicht

📊 Nutzungsstatistiken

  • Mehr als 58.000 Kacheln.
  • Mehr als 40.000 TEB‑Protokolle gesendet.
  • Mehr als 16.000 Fälle im System.
  • Mehr als 6.000 aktive Benutzer.

🌐 LegalToGo.de legaltogo.de ↗

LegalToGo.de ist ein Vermittlungsportal zwischen der Kanzlei und den Vertretern. Wir haben das System etwa ein Jahr genutzt – aktuell befindet es sich in der Neuausrichtung.

LegalToGo.de – Portalansicht
Ansicht des Portals LegalToGo.de

📈 Daten

LegalToGo.de – Statistikansicht
Statistiken aus der bisherigen Nutzung als Grundlage für die Produktentwicklung

🔌 Integration

  • Technische Anbindung per API an SP‑Flow vorgesehen

🗺️ Unsere Planung

  1. Zunächst nur für unsere Vertreter einsetzen
  2. Anschließend für andere Kanzleien öffnen
  3. Zum bundesweiten Anwalts‑Index ausbauen (ähnlich anwalt.de) – mit weiteren Mehrwert‑Leistungen

🤖 KI‑Potenzial in der Kanzlei

Wir erledigen inzwischen einen Großteil unserer Aufgaben mithilfe von KI – zielgerichtet, sicher und verantwortungsvoll.

📞 AI Answer Machine (TEB/IVR)

Intelligente Sprachdialoge zur Vorqualifizierung und Entlastung der Kommunikation.

🧩 KI‑Helfer in SP‑Flow

Kontextbezogene Unterstützung innerhalb der Workflows – von Textbausteinen bis Recherche.

🚀 SP‑GPT‑Max

Erweiterte, kanzleispezifische Funktionen und Tools für komplexe juristische Aufgaben.

🧠 SP‑GPT‑Max

Juristisches generisches KI‑Modell

  • Ziel: Ein leistungsfähiger Endpunkt (mit flexiblen Parametern), der juristische Dienste bereitstellt
  • Training & Hosting: Eigenständig trainiert und betrieben
  • Ausrichtung: Zunächst für Zwecke der S&P Kanzlei
  • Wertschöpfung: Als IT‑Asset ausbaubar, um externe KI‑Leistungen anzubieten
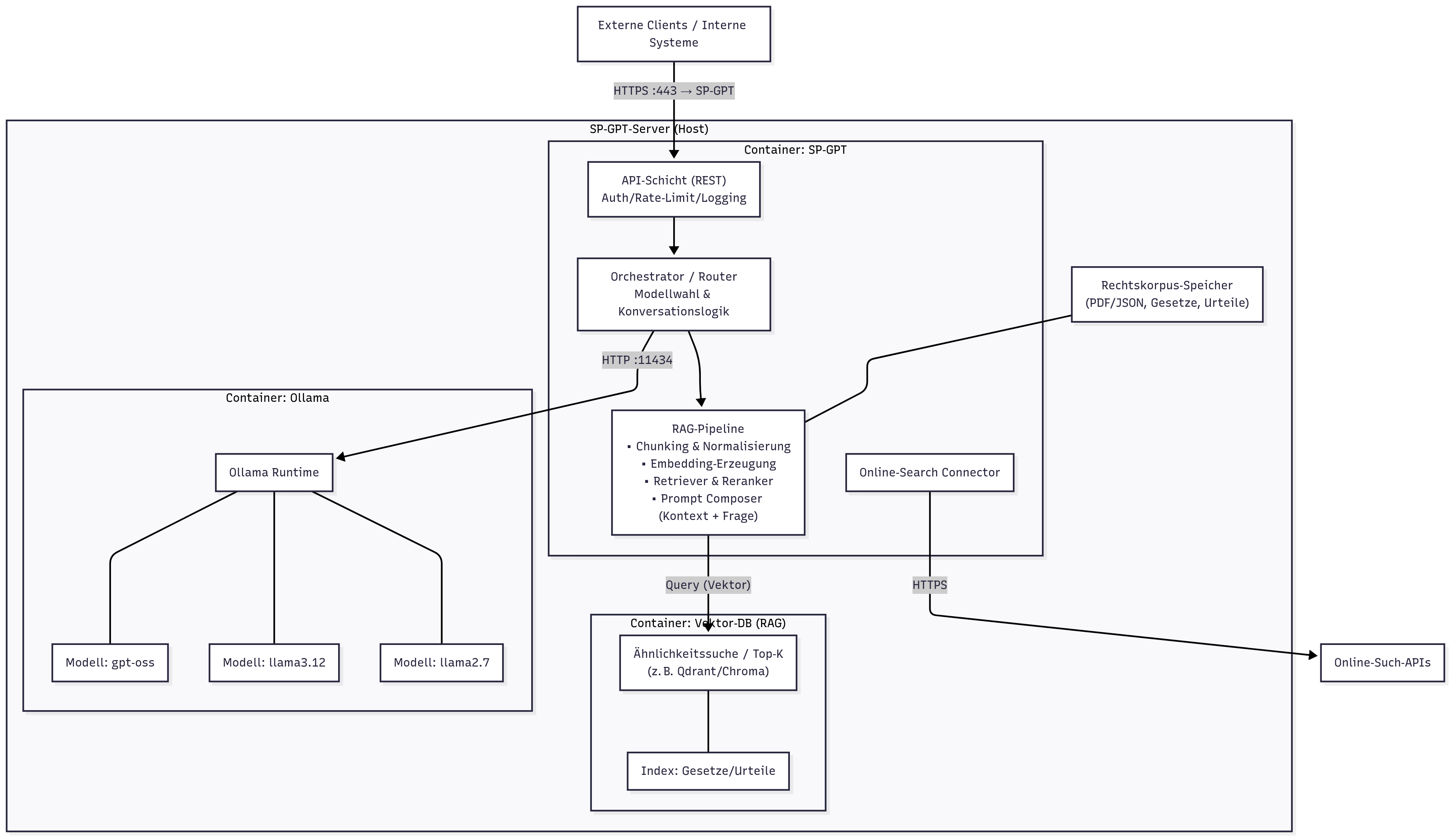
Infrastruktur-Diagramm
Infrastruktur-Diagramm
Sequenzdiagramm
Sequenzdiagramm

🤖 Was ist GPT?

Definition

GPT heißt Generative Pre‑trained Transformer.

  • Generative: Es kann neuen Text erzeugen, nicht nur bestehenden wiederholen.
  • Pre‑trained: Es wurde vorher mit riesigen Textmengen trainiert (z. B. Bücher, Webseiten, Artikel).
  • Transformer: Das ist die Technik/Architektur, mit der das Modell Wörter im Zusammenhang (Kontext) erkennt.

🔧 Wie funktioniert es?

  • Training: Das Modell lernt Sprache, indem es immer wieder versucht, das nächste Wort in einem Satz vorherzusagen.
  • Kontextverständnis: Es merkt sich sehr viele Wörter gleichzeitig und erkennt, welche zusammengehören.
  • Antwort geben: Wenn du eine Frage stellst, „berechnet“ es Schritt für Schritt das nächste passende Wort → und baut daraus einen Text.

📌 Ganz einfach gesagt: GPT ist wie ein sehr schlauer Autovervollständiger, der ganze Sätze und Texte schreiben kann – basierend auf dem, was er in Millionen von Beispielen gelernt hat.

Mit vs. Ohne RAG
Mit vs. Ohne RAG

📚 RAG – Retrieval‑Augmented Generation

Was ist RAG?

Retrieval‑Augmented Generation (RAG) ist ein Verfahren in der Künstlichen Intelligenz, das drei zentrale Schritte kombiniert:

  • Retrieval (Abruf): Das System sucht in einer speziellen Datenbank (z. B. Texte, Gesetze, Dokumente) nach relevanten Informationen, die zur gestellten Frage passen.
  • Augmented (ergänzt/angereichert): Die gefundenen Informationen werden nicht einfach nur angezeigt, sondern als zusätzliches Wissen („Kontext“) in das Sprachmodell eingespeist. Das Modell wird dadurch verstärkt/angereichert und kann die Informationen gezielt nutzen.
  • Generation (Erzeugung): Das Sprachmodell (z. B. LLaMA oder GPT) erzeugt eine präzise und leicht verständliche Antwort, die sowohl sein eigenes Sprachwissen als auch die abgerufenen Daten enthält.
RAG‑Diagramm
RAG‑Diagramm

Vorteile

  • Durch die Augmentierung (Anreicherung) werden die Antworten genauer, aktueller und vertrauenswürdiger.
  • Halluzinationen (erfundene Antworten) werden reduziert.
  • Man verbindet die Stärke der Wissenssuche mit der Stärke der Sprachgenerierung.

👉 Kurz gesagt: RAG = Abruf von Daten + Anreicherung mit Kontext + Intelligente Antwort durch KI.